看完以上介绍,如需了解更多关于我们楼盘最新消息、剩余房源、折扣优惠活动、近期房价走势等情况,欢迎咨询售楼处电线【官方】欢迎来电咨询!

露香园二期的开发商,典型的上海本地国企——上海城投作风一向稳健踏实,并不激进,步调扎实潜心做产品,敬请期待。


2021年1月5日,上海城投拿下豫园“钻石级”地块(《露香园》二期),因报名房企只有一家,蕞终上海城投以176亿的底价获得该地块,溢价率为0,以地上计容面积计算,楼板价约为89,567元/㎡,以地上商业+住宅计容面积,楼板价约93,500元/㎡,若扣除保障房面积,楼板价则为约97,000元/㎡!【露香园·云宸】售楼处电线【官方】➡『温馨提示:为了节省您的宝贵时间,看房请提前来电预约,避免跑空!』
看完以上介绍,如需了解更多关于我们楼盘最新消息、剩余房源、折扣优惠活动、近期房价走势等情况【露香园·云宸】售楼处电线【官方】

露香园二期规划方案曝光,项目总投资额(含地价)高达280亿,是露香园一期总投资额的2.5倍以上。以经营性面积计算,二期的平均开发成本(含商业)高达15.17万元/㎡!


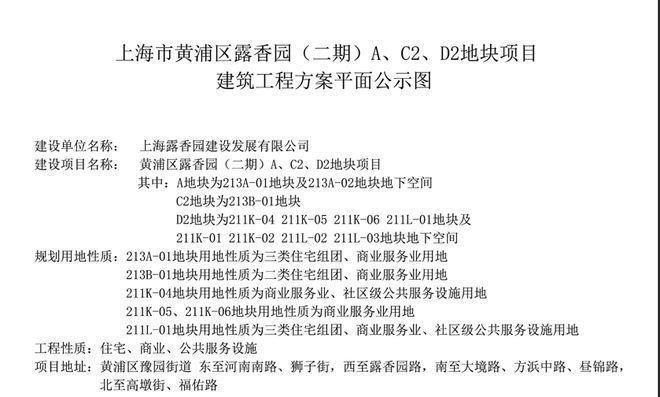
其中右上角的A地块是高层住宅,据悉约5.45万㎡,共150套,套均面积364㎡。C2地块为纯低密产品。南侧的D2地块是大量商业和保障房。

看完以上介绍,如需了解更多关于我们楼盘最新消息、剩余房源、折扣优惠活动、近期房价走势等情况,【露香园·云宸】售楼处电线【官方】


项目考虑功能性的同时兼顾舒适度,参考案例套数下限进行本项目户型配比分析:
本项目地块位置优越, 且位于风貌保护区, 为打造市中心顶级豪宅, 高层面积段均为大房型。
其中,A 地块高层公寓视野及地理位置均最佳, 户型以四房户型为主, 主力产品面积段为260-500 ㎡,私家电梯厅入户,礼仪性玄关,多套房设计。顶层设置豪华顶复套型,彰显尊贵及稀缺特性。
B 地块高层公寓户型主要为三房及四房, 面积段为 166-254 ㎡, 强化房间功能性,私家电梯厅入户,礼仪性玄关,主卧套房设计。
户型亮点为礼仪性入户,南北通透,大尺度空间,卧室舒适度和私密性高,大面积玻璃窗可实现更好的视野与采光。【露香园·云宸】售楼处电线【官方】
看完以上介绍,如需了解更多关于我们楼盘最新消息、剩余房源、折扣优惠活动、近期房价走势等情况,【露香园·云宸】售楼处电线【官方】
本项目别墅凭借风貌保护区的核心天然优势和老上海记忆成为了市中心不可多得的收藏品。
其中,【开明里】为历史建筑, 经过原有建筑及院落合并升级、内部空间改造提升后, 满足现代品质生活功能性、安全性、舒适性及耐久性的需求。别墅产品有联排及独栋,户型面积段主要集中在 210-560 ㎡,带私人花园及地下室。
C2 及 D1别墅,延续海派石库门风格,与开明里风格统一,充分体现历史风貌与街巷肌理。户型配置主要为三房至五房,面积段主要集中在 350-540㎡。庭院方正,房型通透;挑高客厅,尽显奢华。【露香园·云宸】售楼处电线【官方】
看完以上介绍,如需了解更多关于我们楼盘最新消息、剩余房源、折扣优惠活动、近期房价走势等情况【露香园·云宸】售楼处电线【官方】
户型亮点针对高端人群需求, 通过形态升级、功能分层带来空间舒适度和居住私密性的改善以及花园、露台、地下室的附赠, 突显尊享性,满足生活方式升级和身份认同感。


产品细化:搭建六维产品体系,从装修、立面、公共空间、景观、物业、车位等方面推动产品品质升级,树立黄浦区城市更新封面之作。
项目装修从业主需求多样性及控制成本角度考虑,建议采用基础装标,满足验收要求,交房后业主可根据个人风格喜好进行改造升级。
对标周边项目装修标准,本项目采用品牌保障的国际知名品牌,整体装修充分满足基本需求配套。


项目用类似五星级酒店大堂的形式打造,设置服务台和会客区,电梯内部装修。地上地下双大堂,地下车库直接刷卡入户,使住户归家拥有舒适体验,第一印象良好。

本项目景观注重功能区的品质感和高级感,同时兼顾舒适性和社区互动性,打造全年龄段的主题区域,提升整体空间品质,促进社区文化的和谐发展。

项目物业着眼于客户诉求,加强基础物业服务,尤其是维修、快递收件服务。其次建议加入24h 便利店、24h维修服务、入户保洁等物业服务,提高居住舒适度,同时提高安全保障,为业主提供品质保障生活。此外,针对不同年龄段的业主的需求,提供差异化的服务,如学龄儿童托管及培训服务,中青年团体活动、汽车服务、老龄业主医疗服务等。

车库建议采用人车分流模式、并设置地下停车空间,采用车库智能通行系统、新风系统等,打造科技、舒适的品质生活。
A 块集中商业均设置于裙房 B1至 4F层,主要为满足本社区高端住宅居民日常消费以及周末便捷消费需求,商业业态为高附加值商品销售和私人高端定制服务。其中:
B1层考虑到与地铁10号线豫园站接口,主要为轻食简餐、甜品饮品、人气零食、便利店等业态;
1F 层主要为花店、咖啡店、面包烘焙、画廊、婚纱礼服高端定制、高端家具、餐具、书店等业态;
2F 层主要为皮具护理、轻餐、下午茶、烘焙学校、拍卖行、高端 SPA、插花 DIY、小众家电、西式料理等业态;
3F 层为精品超市、西装高珠定制、休闲娱乐(冲浪、滑翔伞、高尔夫、马术、钓鱼用具及配件和威士忌、红酒、咖啡、茶、雪茄吧) 以及以健身为主题的会所(包括 4F 层部分区域)。

商铺将根据业态布局要求委托招商代理单位租赁给相应品牌商户,确保露香园社区品质;会所因仅为露香园社区业主适用,将委托物业管理单位统一经营管理,相应功能场所可有业主预约使用。