杉杉股份(600884.SH)换帅,新董事长是创始人郑永刚的“80后”遗孀周婷。
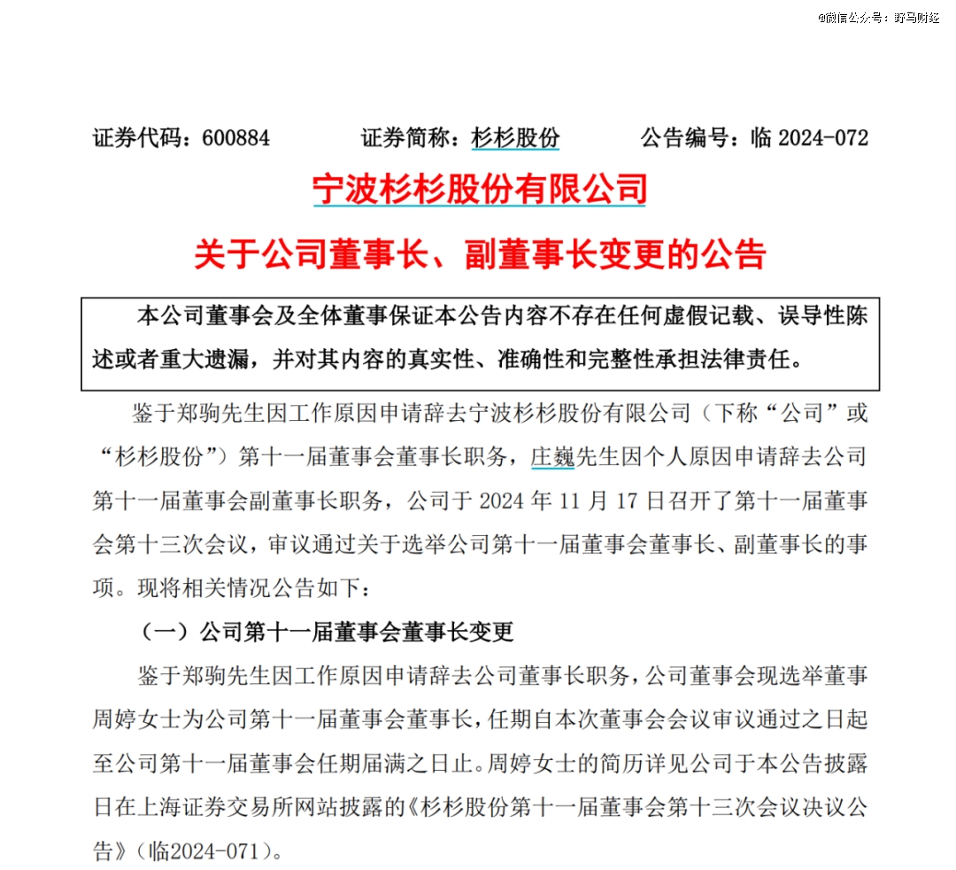
11月18日晚间,杉杉股份发布董事会换届公告,公告显示,郑永刚之子郑驹因工作原因申请辞去公司董事长职务,董事会选举周婷为公司新任董事长,任期至第十一届董事会任期届满。根据杉杉股份相关规定,周婷同时接任杉杉股份的法定代表人及董事会战略委员会主任委员。

同时,副董事长庄巍申请辞任,郑驹接任新副董事长,庄巍则继续担任公司董事。
换届公告发布后,周婷在公众号“杉杉通”中发布《致全体杉杉同仁的一封信》,她在信中表示:“我和郑驹同学完成了工作交接,我们将团结一致,齐心协力,带领杉杉奋力前行。”

对于“女掌门”上位,投资者也纷纷发表观点:“这继母能够一步一步在郑家立足,地位提高,到进入核心,直至今天掌控郑家产业决策人地位,说明其能力不简单,结合其过去职业背景,应该看好这公司发展。”“浙大毕业的,想想也不是花瓶”“能当财经主持人的,财务知识不少的”。

二级市场也对杉杉股份这次重要人事变动给予了积极的回应,11月19日,杉杉股份大涨7.33%,报收10.1元/股,总市值227.59亿元。
此次接任杉杉股份董事长的周婷出生于1982年,艺名“慰笛”。简历显示,她拥有浙江大学和长江商学院EMBA双硕士学位,曾任上海市青联委员、浙江卫视、东方卫视新闻部记者、主播,*财经集团电视新闻部记者、主播、《两会笛声》系列制片人。
周婷曾主持过《上海早晨》《时事传真》《世博快报》《财经中间站》《最新闻》《理财宝典》等节目,而昔日财经记者的身份也是不少投资者看好周婷的原因之一。
杉杉股份创始人郑永刚作为周婷节目嘉宾与其相识相恋,并结为夫妻,还在婚后生育了一对龙凤双胞胎和一个儿子,共三个孩子。
2023年,时年65岁的郑永刚因病去世,作为继承人之一,周婷开始频繁出现在“杉杉系”台前。在接任杉杉股份董事长之前,周婷已接棒杉杉控股、杉杉集团董事长。
如今退位让贤的前董事长郑驹是是郑永刚与前妻的次子。因长子“身体不好”,1991年出生的郑驹就一直被当作接班人培养,从高中起便被郑永刚送去英国留学,在英国读书期间,郑永刚要求儿子艰苦朴素,出行坐地铁,甚至去英国探望儿子时候,还陪儿子一起坐过英国的地铁。
大学毕业后,郑驹正式进入杉杉企业,并在清华大学五道口金融学院继续攻读金融EMBA。
从2015年起,郑驹就开始活跃于“杉杉系”的各大重要活动现场。2015年12月,湖南杉杉新办公大楼落成庆典等活动上,郑驹均以杉杉控股总裁的身份出席。2018年后,郑驹开始在集团内出任更多管理层角色,并揽起更多重任。
具体来看,郑永刚去世次月,2023年3月,杉杉股份对外公告,郑驹当选公司董事长。但随后,郑永刚遗孀周婷现身公司股东大会,称基于继承关系,她应当成为杉杉股份的实控人。2023年4月,周婷又携三名未成年子女起诉郑驹。因该次起诉,郑永刚名下所持的宁波青刚51%股份被法院裁定冻结,宁波青刚为杉杉股份的间接控股股东。
如今虽然退居杉杉股份副董事长,但郑驹此前就表示与周婷在遗产继承问题上已经达成和解。周婷也在接棒杉杉股份董事长后表示,“杉杉集团作为中国和浙江民营经济的一面旗帜,凝聚了几代人的梦想和心血,我将和郑驹同学团结一致,齐心协力,坚定信心,迎难而上,不辜负全体股东的托付。”
虽然周婷表示有“坚定信心”,但在日益激烈的市场竞争和主营业务价格下行压力下,杉杉股份正面临严峻的考验。
周婷也在《致全体杉杉同仁的一封信》中提到,“今年下半年以来,因为多重因素的叠加,杉杉控股和杉杉集团遇到了较大的挑战,需要汇集更广的思路,调动更多的资源,网聚更强的力量,来解决问题,化解困难。”
而就在这个月初,“杉杉系”旗下永杉锂业(603399.SH)股份被法拍,福建民企永荣集团有限公司(简称“永荣集团”)通过旗下公司永荣致胜“举牌”永杉锂业,合计竞买1.02亿股,成交金额约8.04亿元,所拍卖股份占永杉锂业总股份比例约19.79%。
11月13日晚间,永杉锂业发布控制权拟变更公告称,公司控股股东将由宁波炬泰变更为永荣致胜,实际控制人将由郑永刚变更为吴华新。
宁波炬泰为杉杉控股旗下公司,这意味着,控制权完成变更后,永杉锂业间接控股股东将从杉杉控股变为永荣集团。
永杉锂业曾用公司名为“吉翔股份”,主要以钼炉料等钼系列产品生产、加工、销售等钼业务为主。2017年2月,“杉杉系”公司通过宁波炬泰投资管理有限公司,受让新华龙(后更名为“永杉锂业”)股权;随后在2020年,杉杉控股又通过上海钢石股权投资有限公司(简称“上海钢石”)收购吉翔股份,合计持有的吉翔股份比例达到44.11%,成为该公司控股股东。
2022年之前,吉翔股份业绩波动较大,且以亏损为主。为提升公司业绩,2022年1月,吉翔股份收购湖南永杉锂业有限公司股权,开始布局锂盐业务,并在2024年7月更名为“永杉锂业”。
然而由于宁波炬泰债务逾期违约,其持有的永杉锂业部分股份被司法冻结后又被法拍,“杉杉系”最终失去了永杉锂业的实际控制权。
宁波炬泰被执行总金额3.61亿元,由于还不上钱,导致对应被冻结的永杉锂业部分股权被法拍,但对于“杉杉系”来说,至少化解了3.61亿元的债务。

1989年,郑永刚创立杉杉品牌,并率先在中国服装界提出并实施品牌战略,1996年带领企业成功上市并组建杉杉集团,1998年推进“多品牌,国际化”战略,以创新理念和变革精神推动了中国服装行业的转型升级。
上世纪90年代的中国西服市场,杉杉品牌的市占率一度高达37.4%,掌舵人郑永刚不仅是“服装大王”,2022年3月,胡润研究院发布《2022胡润全球富豪榜》,其还以125亿元的身家位列第1864位,是国内知名民营企业家。
在创始人郑永刚的掌舵下,国内“服装*股”杉杉股份,聚焦新能源转型先后跨界至锂电负极材料、偏光片领域形成,并且双主业都坐到了行业龙头地位,这也堪称一段服装企业转型佳线年初,随着郑永刚的猝然离世,杉杉股份也遭遇变局,其首先经历的就是一场遗产争夺风波。就在权力大戏告一段落,郑驹正式担任董事长,随即又面临业绩下降挑战。
2023年,杉杉股份营收190.7亿元,同比下降12.13%;净利润7.65亿元,同比下降72.93%。杉杉股份解释称,业绩下降主要受终端需求增速放缓、锂电池行业去库存影响;此外,加速剥离非核心业务和低效资产,也对公司业绩造成一定影响。
同时,2024年以来,“杉杉系”遭遇资金问题,让杉杉股份面临的挑战更加严峻。
6月,杉杉股份控股股东——杉杉集团本应向多家银行支付的1963.91万元贷款利息未能按计划支付,后经沟通协商,才完成相关支付;杉杉集团控股股东——杉杉控股也因未能按约定支付银行贷款的季度利息而违约,被要求偿还贷款本金及利息,杉杉集团被要求承担连带清偿责任。
郑驹交棒之际表示,此次调整是为公司发展汇集更广的思路,调动更多的资源,网聚更强的力量解决问题、化解困难。他将全力配合新任决策团队,继续服务杉杉。
接棒的周婷则表示,杉杉作为知名民营企业,凝聚了几代人的梦想和心血,将和郑驹团结一致,维护企业稳定,推动杉杉股份的高质量发展。
,持续聚焦深耕主业,进一步巩固产业龙头地位,强化经营管理,提高盈利能力,提升上市公司价值,增强投资者回报。据石墨行业网上咨询和贸易平台“鑫椤资讯”数据,2024年上半年,杉杉股份负极材料人造石墨产量占比蝉联行业*;另据CINNO Research数据显示,2024年上半年,杉杉股份在大尺寸(包括TFT-LCD电视/显示器/笔记本电脑)偏光片的出货面积份额为34%,继续保持全球*。
如此看来,郑永刚留下的双主业仍是杉杉可以依仗的基业。不过,从总市值来看,郑永刚去世前,2022年7月杉杉股份一度达到725亿元,